AERO100连载 | PCC集团
2019年11年08日
航空产业网 2019-12-02

Stelia Aerospace成立于2015年1月1日,是空中客车公司的全资子公司。Stelia有两大板块,航空结构件:包括设计、制造与系统集成,航空座椅:包括商务舱座椅、头等舱座椅及飞行员座椅等,为全球航空制造商和航空公司提供创新式解决方案。

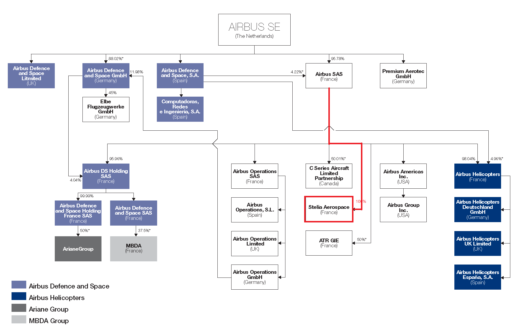
空客公司架构(来自Airbus,由航空产业网编辑),注意Stelia隶属法国Airbus SAS,同样全资子公司的德国PAG属于AIRBUS SE(原EADS)。
Stelia主要业务范围有研发设计、制造和客户支持等,为空客、ATR、波音、庞巴迪、巴航工业等航空主制造商以及新加坡航空、阿提哈德航空和泰国航空等航空公司提供航空产品和全生命周期的支持。
Stelia Aerospace厂址主要集中在法国(5个)、北美(2个)以及北非(3个),共有11个分部;此外Stelia还在各大洲主要城市设立了服务点。

Stelia厂址及产品 ,航空产业网整理
公司在全球拥有7000多名员工(法国占大多数,有4500名、北美超过600名、突尼斯和摩洛哥超过1,500名)。2018年营业额达22亿欧元。
始于重塑欧洲产业格局的“Power8”
2007年初,空客公布了战略重组计划Power8 (8大举措),于2009年年初重组完毕,重塑了欧洲航空结构件的产业构图。

重塑了欧洲航空产业的Power8
空客在2006年息税前利润(EBIT)为负,同时在A380机型延期、A350 XWB需要大量追加投资的情况下,董事会认为公司未来将面临大量现金需求和利润的不断下降。而当时过去数年欧元相对美元处在高位(欧元对美元在2005年曾超过1.35!),也导致了空客“超过20%的竞争力下降”。
2007年2月28日,时任EADS首席执行官路易斯•加洛瓦(Louis Gallois)宣布了公司的重组计划Power8,该计划将在四年内裁减10000个工作岗位,当时计划是法国为4300,德国为3700,英国为1600,西班牙为400,而在Saint Nazaire,Varel和Laupheim的工厂面临出售或关闭的局面,Meaulte和Filton的工厂则“向投资者开放”。
结果如现状大家所知,部分核心工厂独立成为子公司而并未像势必锐公司那样被出售。2009年1月1日,Stelia公司主体的前身AEROLIA SA从法国空客公司飞机结构件业务中分离而成立。它包括米尔特(Méaulte)和圣纳泽尔(Saint-Nazaire)的工厂,以及图卢兹的设计和管理职能的一部分。
同时空客还进行了其他几项业务分拆:将菲尔顿(英国)Filton的零部件部件制造业务出售给GKN,以及在德国创建Premium AEROTEC GmbH (PAG)。将劳普海姆工厂(Laupheim)出售给THALES-Diehl财团以组建Diehl Aerospace。

原Sogerma的ATR-72机翼生产线
另一家法国公司索格玛(SOGERMA)成立于1924年,起源于航空产业的早期。Sogerma是原EADS集团(欧洲航空防务与航天公司,现在的Airbus SE)的全资子公司。Sogerma早期主要提供航空MRO服务, 2006 年重组后,公司进一步拓展了飞机结构件和座椅业务。Sogerma是欧洲和国际舞台上的主要参与者,在法国、摩洛哥和加拿大都有子公司。
2015年1月1日,Aerolia和Sogerma合并成立Stelia航空航天公司。
Aerolia与当时EADS旗下的Sogerma的合并使得Stelia在航空结构件、航空设备与系统业务的世界排名升至世界第三。
合并后的Stelia面临两大任务:让旗下工厂实现现代化升级(将在后文结构件部分介绍)和拓展除空客外的第三方业务。尽管Stelia生产的高端座椅和飞行员座椅中有一半都已被安装在波音飞机上,但主要的航空结构件业务绝大部分还是依赖空客和ATR,Stelia的第三方收入当前占比不足20%,公司目标让第三方收入达到30%。
与汽车产业一样,一级零部件供应商已经在大量承接对方阵营的业务。势必锐公司是A350项目的重要供应商。Stelia北美也承接了787环控系统导管等项目,显然还未实现与势必锐欧洲战略相当的重大工作包利益绑定。
产业分类
制造商>机体结构件制造
制造商>机载系统与设备制造>客舱设备与内饰
产品

Stelia主营产品分为航空结构件、客舱座椅和飞行员座椅。
一、航空结构件
航空结构件是Stelia的核心业务,为军民飞机制造商设计和生产机身大部段和机翼。2018年,交付超过4400个机身段,约1300万复合材料及金属组件。

Stelia航空结构件参考数据 来自其官网
作为OEM的风险合作伙伴和全资子公司,Stelia具备从研发制造或到客户支持的航空项目各阶段所需的全部能力。

Stelia主要航空制造客户及风险合作伙伴
Stelia Aerospace在法国内外共有10个技术中心和1个设计办公室,拥有600多名技术工程师。其全球分布以法语区为特色,兼顾“最优成本”区域,使之能够迅速响应并在各类项目中具有竞争力。
下面就Stelia 几个主要结构件工厂做一介绍:
Stelia 法国米尔特(Meautle)

Stelia最大的工厂位于巴黎以北100余公里车程的Méaulte。该城市靠近亚眠市,以前曾是一战索姆河战役的战场,因此也是欧美知名旅游景区之一。该厂拥有1600多名员工,超过法国本土员工的三分之一。与美国势必锐和我国的成飞一样,机头是Stelia的业务特色。Stelia几乎担任了所有空客机型的机头和前机身的生产。2018年为A320、A330、A350、A380和A400M交付了860个机头与前机身段。
Stelia成立后,米尔特工厂历经1年多的转型和7000万欧元的追加投资,于2017年3月2日宣布落成新的未来航空工厂。作为欧洲最现代的工厂之一,该厂专门从事机头与前机身的装配。

A350机头与前机身,航空产业网摄影
新工厂将生产面积扩大到11.5万平方米,配备了新的先进设备—超过35台机器人和自动铆接机以及3条移动生产线,移动速率达到 2.5cm/min,主要用于A320系列项目,每周可交付15架份前机身。
米尔特厂视频资料 来自Stelia
在米尔特还建有Stelia力推成立的工作包中心(WPC)。由供应商在客户厂区附近备库存并不是新鲜事物,例如各类标准件、零件级别的VMI或SMI服务已经是通行的做法。但机体结构件的部件级的工作包中心,要求包括海外供应商在内的供应商放置1个月库存并灵活快速响应,是Stelia的一大创新。
Stelia 法国圣纳泽尔(Saint-Nazaire)
圣纳泽尔是一座风景优美的港口城市,历史上以造船业著称。空客、Stelia、GE均在圣纳泽尔有制造基地。

圣纳泽尔工厂的典型零件-机身蒙皮
Stelia的圣纳泽尔工厂是航空集团STELIA Aerospace的航空零件制造的卓越中心(COE),主要产品有:
机身壁板详细设计
双曲面机身蒙皮成型
大型复杂零件的5轴加工
大型复杂零件钣金制造
导轨零件制造
表面处理、喷漆等
弯管工艺:焊接活动,弯曲,设备和测试
小组件装配
Stelia在圣纳泽尔的零件可以就近用在空客在当地工厂。
Stelia 北美

Stelia北美的历史,起源是瑞士公司,后被Stelia并购
Stelia 北美 复材零件工厂
Stelia北美的总部位于加拿大新斯科舍省,复材零件工厂位于魁北克的Mirabel,从事复合结构和组件的设计和制造。其主要设施包括1.4万平米的专用运营与管理设施。此处的起源是一家瑞士公司,拥有超过25年的经验,专注于结构件特别是控制翼面等零部件。垂直集成从设计、测试到最终产品检验的广泛服务。有400多人组成的团队。

Stelia北美通过势必锐为787提供96项复材零件

Stelia北美制造ATR襟翼
Stelia北美复材制造航空项目有Q-400复材零件、ATR-72襟翼,ATR-42襟翼蒙皮、Boeing 787复材零件、AW-101机身复材零件、B747, B767,B777除冰系统导管等。
Stelia 北美 Mirabel部段装配厂
2015年,Mirabel工厂开始建设,位于蒙特利尔Mirabel机场。目前该工厂拥有近250名员工,其中约70名装配工人。Stelia是庞巴迪的Global7500项目的风险合作伙伴,最早在图卢兹组装了用于测试的前四个机身;从第五架份开始将生产设备和工装送往Mirabel,开始在北美组装Global 7500中机身。

Global 7500的中机身
Mirabel工厂的面积为6660平方米,该工厂有两条生产线(每条生产线有四个站位)以及一个用于喷漆车间。2019年7月,Stelia刚刚向庞巴迪公司交付了第50架份中机身。

Mirabel工厂内景

CEO Cédric GAUTIER 参加了北美庆典,来自Stelia
技术优势
Stelia的技术优势主要体现在以下几个领域:
蒙皮成形与机械加工
机头有较高的技术难度。双曲面的金属成型工艺也是Stelia 的一大特色。

一种新型液体成型工艺,航空产业网摄影
此外,Stelia还拥有全球领先蒙皮机械铣技术,可以替代化铣,降低污染。
大件导管类的生产
各类导管是Stelia的特色之一。Stelia为空客及波音机型提供导管类零件。
先进的复合材料技术
先进热塑性复材技术
欧盟对节能减排的要求极高,刺激新一代制造技术的进化。Stelia在新一代热塑性复材零件制造有技术优势和丰富的技术储备,可以查看以上视频。
提供集成解决方案
Stelia作为一流的风险合作供应商,可以集成从设计到制造,提供包括航空备件的工程解决方案。
二、客舱座椅
Stelia Aerospace提供广泛的新型定制座椅供客户选择,在奢华、创新和舒适之间提供了完美的平衡。Stelia的客户覆盖50多家全球知名的航空公司,其座椅业务分为头等舱、高端商务舱及商务舱座椅。

全球50余家航空公司使用Stelia的座椅
头等舱座椅品牌有BESPOKE FIRST CLASS、ULTIMATE 17®;

ULTIMATE 17®
高端商务舱座椅产品线中销量最多的型号是SYMPHONY®,此外还有SOLSTYS®III、OPAL®、ELYSIUM ®等高端座椅;
商务舱座椅有EQUINOX®(主打高效、灵活与轻便)、CELESTE®(主打创新性和舒适性)。

Stelia客舱座椅参考数据 来自官网
Stelia在2018年交付的客舱座椅超过2000个,负责此板块的设计工程师约150人,从未出现延迟交付。
三、飞行员座椅
Stelia Aerospace公司为飞机和直升机提供高性能、舒适和符合人体工程学的飞行员座椅,提供从设计、生产到售后服务的各项支持,满足民航飞机、公务机、支线客机、军用飞机和直升机的不同需求。
民航飞机
所有空客民航飞机的驾驶舱座椅均由Stelia Aerospace公司设计和制造的。
公务机
Stelia Aerospace公司设计和制造了一系列舒适度与高性能兼备的飞行员座椅,包括基本型号和高阶型号。
直升机
Stelia航空航天公司拥有独特的技术,能够设计和制造几乎所有配置的直升机客舱和驾驶舱座椅。其座椅广泛用于空中客车直升机公司的民用和军用直升机。
军用飞机
Stelia提供的座椅能够满足军用飞机对座椅在动力学、振动和强度方面严格的要求。

Stelia飞行员座椅参考数据 来自官网
Stelia在中国
Stelia有强大的零件制造能力,但其仍然外购80%的航空零部件(Stelia某采购经理语“外包可以产生价值”)。Stelia虽然是一个年轻的名字和新组建的公司,但对华合作有几十年的历史。Stelia的在华工作包,业内通常称为“法航项目”。

A320机头上有不少中国制造的零部件,来自新华社
典型的在华项目有,ATR-42机翼翼盒、A320 电子检修门、A320 11段地板、A320 1号框、A320 货舱门框以及A320前起落架舱等项目,与我国的西飞,成飞以及西子航空等企业有合作关系。可以说,Stelia是国内合作项目最多的一级供应商。
结语
Stelia公司因空客对航空零部件的战略重组而生,但全资子公司的身份使其仍然是空客的一部分。与脱离波音、独立上市的势必锐相比,Stelia发展更能依靠母公司的资源,但对势必锐的全球化大胆的扩张相比,Stelia略显保守。Stelia的海外的扩展,虽然战略上以贴近客户为核心,却主要集中在加拿大魁北克,北非等法语地区,也是一个例证。
Stelia对外购产品与服务是开放的。不但采购80%的零部件,而且在欧洲也使用大量的劳务外包,包括物流、入厂检验、零部件返修和大部段装配劳务等。这与某些汽车行业公司的做法类似:对于航空结构件的一级供应商来说,对成本和效率的苛求,无论美国还是欧洲都是一致的。
重塑了整个欧洲航空产业格局的Power8,已经过去了十年,其影响却是深远的—一系列如何航空人耳熟能详的企业诞生了。而寡头垄断的航空产业却不是一个高利润的行业,各位读者怎么看呢?
2019年11年08日
2022年05年18日
2019年12年02日
2022年07年22日
2019年06年25日
2019年06年25日
2024年02年21日
2021年08年18日
2021年10年18日
2019年06年03日
评论 (0)