AERO100连载 | PCC集团
2019年11年08日
航空产业网 2024-10-18
10月16日,航空产业网举办主题为《汽车企业如何进军航空市场》的线上直播活动。随着技术的飞速进步和市场的不断演变,汽车行业正面临着转型的机遇与挑战。航空产业,作为一个技术密集型和高附加值的领域,已经吸引了众多汽车企业的密切关注。本次直播的主旨在于深入分析汽车与航空产业之间的异同点,探讨汽车企业如何有效地进军航空产业,并分享行业内的成功案例。

汽车行业与民用航空制造的异同
在制造技术、研发周期和产业规模等方面,航空产业与汽车产业存在显著的差异。航空产业的产品复杂度高,对安全性和可靠性的极高要求,使得航空产业的研发周期长,适航认证过程异常复杂和严格,这与汽车产业的快速迭代和灵活市场响应形成了鲜明的对比。此外,尽管相比汽车行业,航空产业的全球市场规模相对较小,但其增长潜力巨大,特别是在低空经济领域。
在研发认证方面的差异尤为显著。汽车作为面向消费者的产品,迭代速度极快,市场变化灵活,与30年前相比,现代汽车已经发生了翻天覆地的变化。而我们目前所熟知的主流机型,如B737(最早一代设计于60年代末)和A320(1988年投入使用),其使用寿命可长达数十年。航空产业的研发周期通常为十年量级,因此,航空产业的传统研发模式相对稳定。然而,随着低空经济的兴起,航空产业的变革速度正在加快,为汽车企业提供了巨大的发展红利。Joby和Lilium等公司认为,当前是航空航天70年来最令人兴奋的时刻,因为行业正在经历改革和变化。
参考:技术领先的航空与管理领先的汽车
产业链融合方面,航空产业引入了汽车产业的多项技术,比如达索公司的CATIA系统,如3D设计、ABS刹车防抱死系统、电传控制技术、GPS导航、抬头显示(HUD)、铝合金材料加工技术以及碳纤维复合材料技术。这些技术最初在航空领域得到应用,随后被汽车产业采纳。对于航空产业而言,整体制造是一个自然而然的概念,而对汽车产业来说,这是一个相对较新的概念。例如,许多新能源汽车的电池和车身是一体的,这在传统汽车产业中难以想象,但在航空产业中却是常规做法。特斯拉的整体压铸技术就是一个典型例子,它受到了航空航天制造思路的启发,因为航空产业中的大型锻件和铸造件通常是一体成型的,现在小米等公司都在借鉴这一做法。这些就是航空的思维,需要重投资,因为很多汽车传统的比如说钣金件,像机器人一样焊成一个白车身,但是在特斯拉之后,大部分就变成了整体压铸。
在材料革新方面,航空产业的变革非常普遍,因为每一代飞机都伴随着新材料的使用。相比之下,汽车产业可能在多款车型中使用同一种材料。航空产业由于其高昂的单件成本,能够投入更多的成本进行材料革新。航空产业还借鉴了汽车产业的许多产业化理念,如并行工程(ConcurreNT ENGINEERING)、精益生产、节拍式生产等。这些理念最初由日本在汽车工业化过程中贡献,并在B777的制造过程中得到了广泛应用。此外,航空产业还借鉴了汽车产业的商业模式和质量管理理念,如供应链的议价体系、质量管理方面的APQP等。航空产业网认为,如果我们能够摒弃成见并持开放的态度,尽管存在种种差异,行业之间的融合实际上是可行的。
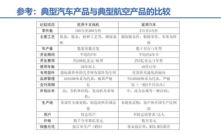
参考:典型汽车产品与典型航空产品的比较
在典型产品比较方面,传统民机的研发费用高、研发周期长、使用年限长,通常可达20年或更久,甚至在15年后可以进行客改货,继续使用数十年。而家用汽车的使用年限通常在十几二十年,比飞机短得多。航空产业的外包比率非常高,因为民用航空非常全球化,而汽车产业的在当地建厂的本地化配套特征更为明显。特别有趣的是,航空产业将发动机制造企业也称为主机厂,这在汽车产业中并不常见。例如,黎明、黎阳、中国商发等都是航空产业的主机厂。

汽车行业企业进入航空的挑战
本次讨论的主题是汽车行业企业进军航空领域所面临的挑战。首先,适航认证是一大挑战,因为无论是作为配套商还是主制造商,航空产品及其零部件都需要投入时间和资源以获得相应的资质。例如,作为配套商需要取得AS9100认证,而汽车行业则需遵循TS16949标准。航空领域的认证体系极为严格。若作为整机生产制造商,则需获得适航认证,包括型号合格证(TC)、生产许可证(PC)以及单机适航认证(AC),这些都是进入该领域最基本的门槛。对于那些缺乏民机研发经验的企业来说,这是一项必须承担的费用。以日本三菱为例,作为波音的知名配套商,尽管其为波音提供了大量零部件,但在尝试整机制造时,发现先前的设计并未充分考虑适航认证的要求。因此,当三菱制造了几架SpaceJet(MRJ)并寻求认证时,几乎等同于重新开始,尽管他们已经接到了许多订单。这一内幕可能不为许多人所理解,他们可能将其归咎于市场或成本问题,但实际上,适航认证构成了一个巨大的壁垒。对于许多汽车企业而言,即便是研发eVTOL,适航认证也是一个巨大的壁垒和挑战。
其次,研发成本和周期也是一大挑战。以我曾负责的汽车车载零部件生产线为例,当时18个月内便实现成本回收,这是因为汽车型号的迭代速度非常快。然而,航空领域则需要十年甚至二十年的周期,有时甚至需要以30年为周期来衡量商业成功。因此,即便是eVTOL,其成本回收周期也远长于汽车行业,且过程中存在许多不确定性风险,这是一项重大挑战。
再者,技术差异也是一个问题。尽管在电动化方面有所积累,但航空标准产品对减重的需求、对安全的严格要求以及对过程控制的苛求,都意味着技术和观念的转变需要时间。这几个方面构成了我们认为的重大门槛。然而,随着低空经济的兴起,各方正在积极布局eVTOL和航空制造领域。
汽车行业企业进入航空领域三大路径
汽车行业企业进入航空领域的途径包括作为配套商进行技术合作、投资并购以及成立整机制造子公司。
首先需要考虑的是作为配套商参与技术合作,进而成为供应商。不光是汽车主机厂,包括宁德时代(汽车新能源电池)投资峰飞、与商飞公司成立商飞时代,这些企业采取了两种主要策略:一是进行投资,二是作为供应商提供电池、电机、电控等关键部件。这些部件的生产需要获得相应的资质认证,但相较于其他方式,其投入相对较小,为许多企业从汽车行业转向航空领域提供了一条便捷的路径。与新能源航空或低空领域的配套合作相对容易,而与商飞、波音、空客等大型航空企业的配套合作则难度显著增加,这取决于企业的具体战略和所选择的细分市场。
随着低空飞行领域的兴起,类似的合作案例也在不断增多,电装与霍尼韦尔合作开发航空电机便是一个典型例子。电装在车载电机领域拥有先进的技术和成本优势,因此与霍尼韦尔的合作备受期待。
此外,供应链运营也是汽车行业企业可以利用自身优势进入航空领域的一个途径。汽车行业在供应链管理方面拥有显著优势,因此在航空领域提供相关服务同样具有潜力。
第二点是投资并购。作为一种常见的手段,投资并购策略已被多家头部企业如丰田、吉利等采用,以进入航空航天领域。最后,成立整机制造企业也是一条可行的路径,例如本田的Honda Jet项目,经过数十年的发展,已成为轻型公务机市场的主流型号。
参考:汽车行业布局航空制造的案例
航空产业网公众号有一篇名为《低空已成汽车巨头新赛道》的文章(分析 | 低空已成汽车巨头新赛道),旨在推广低空经济产业链数据库。该数据库可通过扫码试用,涵盖了大量关于汽车行业与航空领域融合的文章。文章在业界产生了显著影响,阅读量巨大,并被广泛转载。主要案例包括丰田对JOBY AVIATION的投资,吉利对VOLOCOPTER的投资,以及沃飞长空的成立,后者的发展速度非常快。此外,还有现代汽车成立eVTOL子公司、Stellantis对Archer的投资、本田研发eVTOL等。其中,丰田和吉利的案例尤为突出。丰田是Joby的最大股东,并在产业链的上下游进行了深度整合。丰田不仅提供了电动技术,还在供应链和制造领域为Joby提供了大量支持。由于Joby采取了自主研发的垂直整合策略,而非依赖外部供应商,丰田的协助对其发展起到了重要作用。
航空产业网认为,许多汽车行业企业正在转型,因为新能源汽车的挑战使他们认识到,作为传统汽车制造商,提供服务可能比单纯销售汽车更具优势。例如,丰田的Mobility-as-a-Service就是以移动服务作为产品。在某个场景中,用户通过终端预定从A点到B点的行程,可能并不特别关心是通过汽车还是飞机完成。因此,丰田构建了一个模拟新技术创新的未来出行场景,其中包括直升机起降点。例如,我们从北京三元桥出发,可以根据航班情况、道路状况决定是通过eVTOL前往大兴还是天津滨海机场,还是利用轻轨和地铁去首都T3。这些场景可以通过一个终端进行调度,用户可能不会过分关注所使用的设备是丰田还是吉利或者其他产品。
这代表了未来出行的一个潜在场景,特斯拉也在提出Robotaxi的概念。吉利在航空领域的投入也非常领先,其在美国、德国、成都等地都有布局。航空产业网对此类头部汽车的布局持乐观态度。
经度系统帮助您进入航空产业界
最后,我们将介绍经度系统如何为客户提供服务。在早期布局阶段,信息差异可能对企业产生致命影响。因此,我们提供了一种信息工具,从企业、项目、产品、动态等多个方面提供信息。该工具开放试用,欢迎联系我们进行在线演示或免费试用!通过这个强大的数据信息工具,用户可以获取所有在研的低空、无人机、eVTOL、大飞机动态以及两机相关的动态等信息,从而进一步把握产业链相关的机会。

直播视频下载
欢迎登陆航空产业网chinaerospace.com查看更多直播精彩内容,联系客服免费下载直播视频。咨询供应链信息相关服务,请扫描下方二维码或请点击“阅读原文”注册。

查看完整报告:
直播回顾——汽车企业如何进军航空市场
2019年11年08日
2022年05年18日
2019年12年02日
2022年07年22日
2019年06年25日
2019年06年25日
2024年02年21日
2021年08年18日
2021年10年18日
2019年06年03日
评论 (0)